Shell Eco-Marathon Vehicle Simulation — V6

Realistic burn-coast driver strategy replacing PID cruise control behavior.


Overview

Version 6 represents a major correction in the simulation philosophy. Earlier versions used PID control to regulate vehicle speed, which produced smooth cruise-control behavior. While stable, this did not represent the real Shell Eco-Marathon driving strategy.

Real competition vehicles operate using a burn-and-coast strategy, where the engine runs at high efficiency during short bursts followed by long coasting periods with zero fuel consumption. Version 6 removes the PID controller and replaces it with a pure threshold-based control system that produces realistic pulsed throttle behavior.


Velocity Behavior Comparison

Earlier PID-controlled simulations produced nearly constant velocity. The burn-coast controller produces oscillating velocity between upper and lower thresholds, matching real competition driving.

PID velocity response PID Controller Velocity Response (V3–V5) — nearly constant speed
Burn-coast velocity response Burn-Coast Velocity Response (V6) — realistic oscillating speed profile

Throttle Behavior Comparison

Throttle behavior clearly shows the difference between the two control approaches. The PID controller continuously adjusts throttle; the burn-coast controller produces discrete full-power pulses followed by long coasting intervals.

PID throttle PID Throttle Response — continuous modulation
Burn-coast throttle Burn-Coast Throttle Response — full on/off pulses

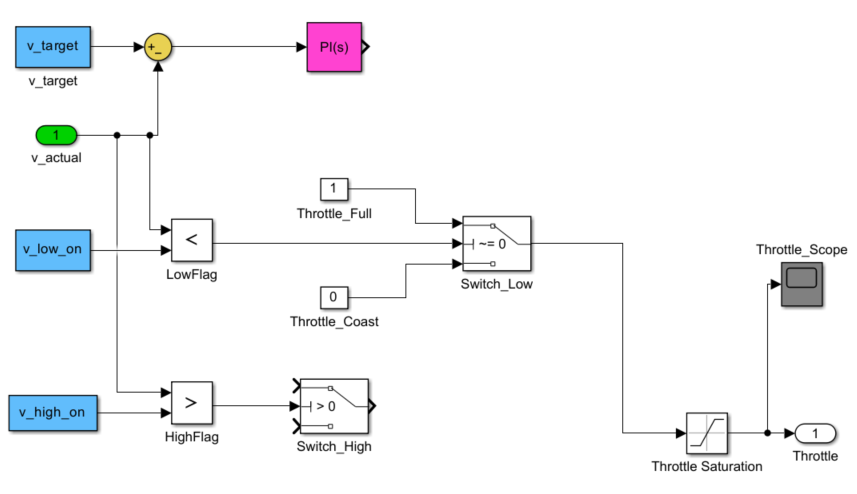
Subsystem Architecture Updates


Driver Strategy Redesign

Previous Strategy (V3–V5)

Burn-Coast Strategy (V6)

Control Logic
If velocity < v_low → Throttle = 1  |  If velocity > v_high → Throttle = 0  |  Otherwise hold previous state

Simulation Behavior


Simulation Gallery


Improvements Over V5


Future Work (V7)